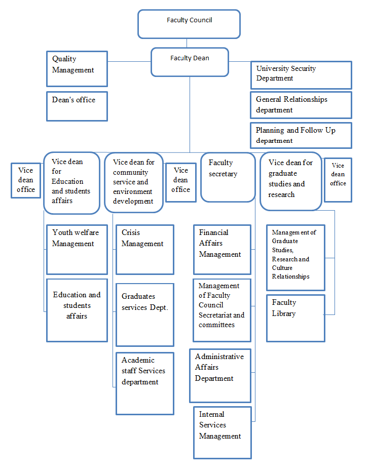
Organizational structure Dean’s Speech Vision & Mission Goals History Faculty’s Leaders Strategic Plan Organizational Structure